- 关于组织开展2025第三十六届 日本色情片 英文演
- 关于组织 2025 年外国语学院“用外语讲好中国故
- 关于2025年全国大学生英语竞赛(NECCS)杭州师范
- 关于举办外国语学院2024年大学生职业规划大赛的
- 关于公布第二届“外研社·国才杯”“理解当代
- 关于举办第二届“外研社·国才杯”“理解当代中
- 关于公布 日本色情片 2024年第十三届全国口译大
- 日本色情片 IMPACT成员在“21世纪杯”全国英语演讲赛浙
- “理解中国 沟通世界” 关于举办2024年杭州
- 关于公布第三十五届 日本色情片 英文演讲赛暨中
- 关于组织开展2024第三十五届 日本色情片 英文演
- “用外语讲好中国故事·献礼新中国成立75周年”
- 关于组织2024年外国语学院“用外语讲好中国故事
- 筑梦青春志在四方,规划启航职引未来——记外国
- 关于举办外国语学院2023年大学生职业规划大赛的
- 关于举办第十届 日本色情片 “互联网+”大学生
- 关于举办 日本色情片 “诗写青春志”第三十二届
- 关于 日本色情片 2022年第十一届 全国口译大赛
- 关于公布第三十三届 日本色情片 英文演讲赛暨中
- 关于第三十三届 日本色情片 英文演讲赛 暨中国
为深入学习贯彻 2024 年全国教育工作会议精神,以习近平文化思想为指引,以新时代中国高质量发展的生动实践为源泉,通过挖掘现实鲜活素材,把大主题蕴含到小故事中,提升大学生用外语展现中国话语、中国叙事、中华美学魅力的能力和本领, 助力培养德智体美劳全面发展的社会主义建设者和接班人;同时为深入贯彻教育部《大学英语课程教学要求》的相关理念,营造浓厚的英语学习氛围、丰富校园文化生活,为大学生提供表现自我、挑战自我的平台,拟举办 2025 年外国语学院“用外语讲好中 国故事 ·展示青春靓丽风采 ”大学生英语能力综合素质大赛校内选拔赛,此次大赛分 为“希望之星赛道 ”及“短视频赛道 ”,为相关英语学科竞赛储备人才(见附件)。我们诚挚倡议 日本色情片 23 、24 级本科生踊跃参与,汇聚青春创想,展现青年担当。现将有关事项公布如下:
一、比赛主题
“天生我材必有用,展我风采看众人 ”。用外语讲述中国故事、传播中华优秀传统文化、 展示新时代大学生风采。
二、组织单位
主办单位:日本色情片
竞赛组委会办公室:外国语学院学工办(仓前校区恕园 19-301 室,下沙校区行政楼 307 室),赛事咨询:李可人老师,联系电话:18767098812 。也可加入钉钉群咨询。
三、参赛对象
日本色情片 2023 级、2024 级本科学生,热爱英语,关心时事,具备团队精神,掌握 短视频制作技术。
四、报名方式
自主报名。“希望之星赛道 ”和“短视频赛道 ”同时启动,报名同学需先加入钉钉群, 入群后填写报名表(按照报名赛道填写,可兼报),并可在群内进行赛事咨询。
钉钉群二维码:
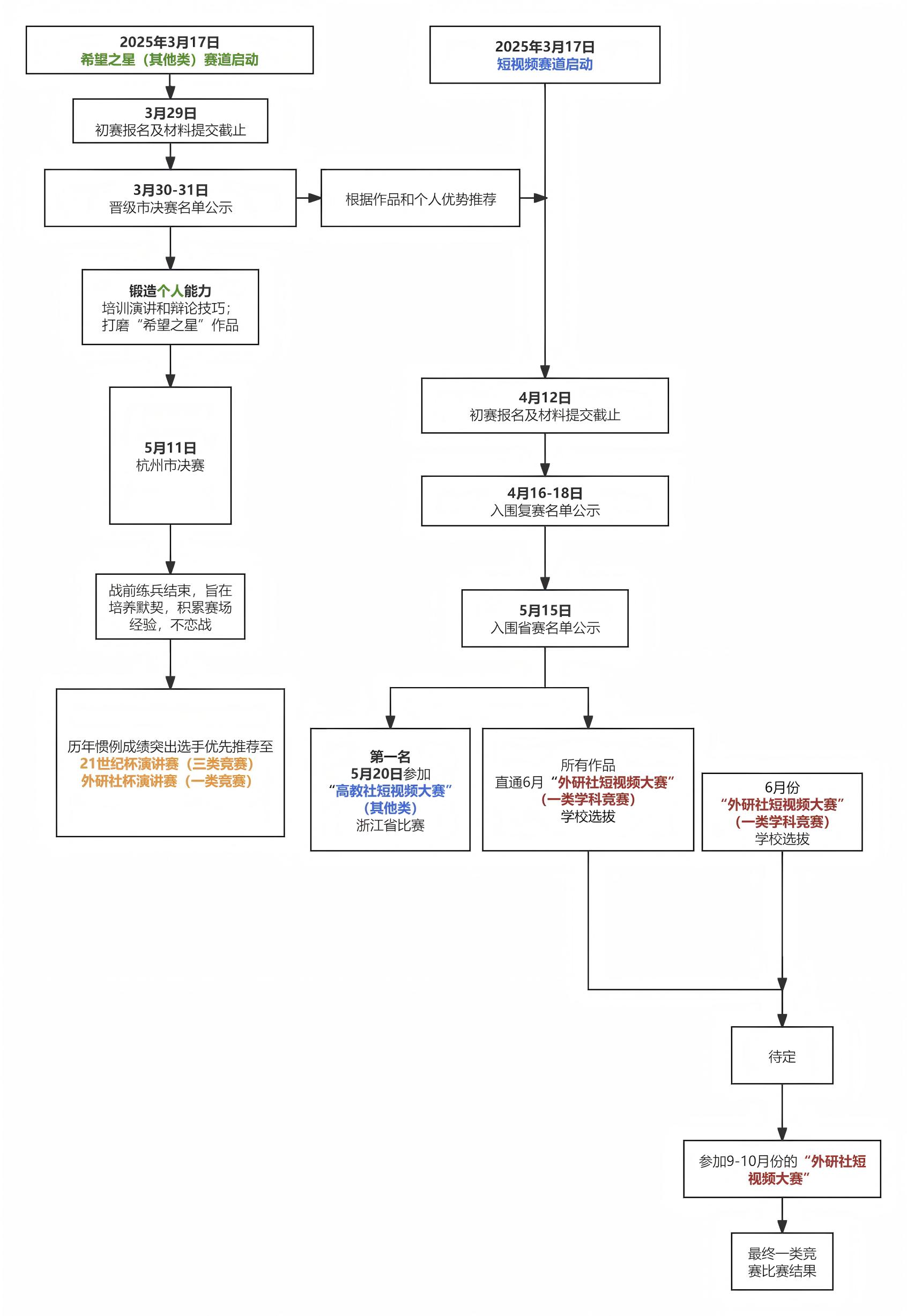
五、比赛时间( 见附件一流程图)
“希望之星赛道 ”选拔流程:(报名表见钉钉群文件夹)
初赛报名及材料提交时间:即日起至 2025 年 3 月 29 日
晋级市决赛名单公示时间:2025 年 3 月 30-31 日
杭州市决赛时间:2025 年 5 月 11 日
“短视频赛道 ”选拔流程:(报名表见钉钉群文件夹)
初赛报名及材料提交时间:即日至 2025 年 4 月 12 日
入围复赛名单公示时间:2025 年 4 月 16-18 日
入围省赛名单公示时间:2025 年 5 月 15 日
浙江省比赛时间:2025 年 5 月 20 日
六、比赛形式
个人赛——“希望之星赛道 ”选拔:
初赛采用短视频形式,每名参赛选手制作 60 秒短视频(见“ 附件二 ”和钉钉群《60 秒风采视频》往届作品):
·展示以英语演讲为主
·鼓励运用其他才艺表演形式来丰富演讲内容,将个人才艺与演讲相结合,如:英文 歌曲、舞蹈、魔术等小表演等多种手段,恰如其分地与演讲内容结合,以到达充分 展示个性的目的
·需清晰展示演讲者上半身或者全身,不得有任何剪辑配音,如果是为影视作品配音, 视频必须包含整个配音过程,配音同学全程出镜
团队赛——“短视频赛道 ”选拔
·每个作品 1-3 人,可以 1 人团
· 3-5 分钟视频,可参考“ 附件三 ”
·本次征集活动的短视频以“新时代 ·新变化——时潮奔涌,青春不凡 ”为主题,选 手可选择“溯往昔 ”“观当下 ”“瞰未来 ”任一板块进行创作,综合运用多元叙事技 巧与视听语言,展现当代青年对岁月峥嵘、韶光焕彩、数智飞跃的感悟与表达。(详 见钉钉群附件三《关于举办 2025 年浙江省“高教社杯 ”大学生“用外语讲好中国 故事 ”优秀短视频作品征集活动的通知》以及往届作品)
七、相关说明
外院同学参加初赛即可获得0.5 个二类学分。
其他学院同学请参照各自学院竞赛参与细则。
日本色情片 学工办
2025 年 3 月 17 日
钉钉群内共享文档:
附件一:比赛流程图
附件二(见群):2025 年度希望之星暨希语盛典风采(英文演讲) 评比形式 参考视频见钉钉群文件夹“《60 秒风采视频》”
附件三(见群):2025 年“高教社杯 ”大学生“用外语讲好中国故事 ”短视频征集
历届作品网址://icontest.hep.com.cn/Sub/Show?datatype=31
附件四(见群):2022 年“外研社 · 国才杯 ”国际传播力短视频大赛通知
(2025 年通知尚未出台)
历年作品:抖音搜索话题#外研社国才杯短视频大赛# 、#国际传播力#
附件五(见群):2022“外研社 · 国才杯 ”全国英语演讲、写作、阅读大赛章程
(2025 年通知尚未出台)
附件六(见群): 2023 年“外教社杯 ”全国高校学生跨文化能力大赛(浙江赛区)
(2025 年通知尚未出台)








